Antenna Relay Sequencer

Relay Sequencer

Relay Sequencer

How To Build The Relay Sequencer Hardware Share Pcbway

How To Build The Relay Sequencer Hardware Share Pcbway

Pa Time Sequencer

Pa Time Sequencer

Lna Sequencing And Protection

Lna Sequencing And Protection

Transmit Relay Sequencer Designs Which Is Best Qrz Forums

Transmit Relay Sequencer Designs Which Is Best Qrz Forums

An Arduino Based Four Event Sequencer G4hsk

An Arduino Based Four Event Sequencer G4hsk

An Arduino Based Four Event Sequencer G4hsk

A sequencer is the key to protecting those expensive microwave or other antenna relays from hot switching which destroys the contacts.

Antenna relay sequencer.

Switching ps 230v 15v 4 5a supporting relays in antenna pas lnas. All rf relays are capable of safely handling much more rf power than they are capable of hot switching without damage. After rl1 antenna relay current reaches a value that allows contact transfer q2 will conduct. One output is able to sink up to 100v at several amps and the remaining 3 up to 40v at about 500 ma each.

But any relay is relatively very unreliable device delay is not constant humidity dust and temperature has bad impact to the life time and connectivity of contacts mechanical parts have limited durability. There is an additional description of a sequencer in the 300w 23cm amplifier article listed on the left. A sequencer is the key to protecting those expensive microwave or other antenna relays from hot switching which destroys the contacts. But it can be used in any amplifier antenna scheme.

Having looked at many different solutions i found that the w6pql sequencer met my requirements the closest. View to open box with sequencer. Dcw2004b vhf sequencer the dcw 2004 b vhf sequence controller provides precise sequential controlled switching of a vhf power amplifier rig transverter and lna pre amplifier and also provides a remote feeding voltage for the super amp range of pre amplifiers via the coaxial cable. A sequencer ensures that the relay has time to switch before rf power is applied.

Several years ago i described 4 a fool resistant transceiver interface and sequencer which improved some of the shortcomings of previous. Also on the pcb is possible to choice if relay on pcb is in on or off position. Sequencer with relays is a fast solution and you may to setup it within few tens of minutes. The s2 sequencers primary application is for vhf uhf transverter amplifier and antenna switching.

An enable signal to the sequencer will produce sequential output commands to a rx relay a tr relay an amplifier and a transverter automatically plus a polarity change lockout. It pulls in last time delay is set by r4 r3 and c2. I built the sequencer on basic copper strip board and added four relays and jumpers so that for each event i could either switch the line to ground provide 13 8v or in the case of the lna switch the 13 8v supply off. The s2 sequencers primary application is for vhf uhf transverter amplifier and antenna switching.

But it can be used in any amplifier antenna scheme. The are immune to rf electromagnetic field. Relay in each position is possible to setup for switching to on or off according of request. Rl1 is held on by the current loop through d1 as the field tries to collapse.

This applies current to rl2 the input relay. Upon release of control tx rl2 releases with only internal relay delays.

Relay Timing System For Hf Amplifers

Relay Timing System For Hf Amplifers

Simple Tx X2f Rx Sequencer Simple Ham Radio Books

Simple Tx X2f Rx Sequencer Simple Ham Radio Books

W8io Antenna Site Mast Mounted Lna Project

W8io Antenna Site Mast Mounted Lna Project

Thumbnails

Thumbnails

Using Inexpensive Relays

Using Inexpensive Relays

Sequencer Pcb For Lna Pa Rf Relays Transceiver Vhfdesign

Sequencer Pcb For Lna Pa Rf Relays Transceiver Vhfdesign

Protection Circuits

Protection Circuits

Sequencer Details

Sequencer Details

Need Input For Homebrew Automatic Change Over Relay Qrz Forums

Need Input For Homebrew Automatic Change Over Relay Qrz Forums

Http Static Dxengineering Com Pdf Tvsu 1a Rev0c Pdf

Http Static Dxengineering Com Pdf Tvsu 1a Rev0c Pdf

Radio Equipment

Radio Equipment

Https Www Larco Com Downloads 223 0128 000 Rev D Vestibule Sequencer Installation Instructions Pdf

Https Www Larco Com Downloads 223 0128 000 Rev D Vestibule Sequencer Installation Instructions Pdf

Http Www W1ghz Org Small Proj Simple Yet Fool Resistant Sequencer Rev B Pdf

Http Www W1ghz Org Small Proj Simple Yet Fool Resistant Sequencer Rev B Pdf

Https Www M2inc Com Content Pdf 20manuals Relay Preamp 20boxs Relay 20preamp 20box 20map 2065 20man3 W Pdf

Https Www M2inc Com Content Pdf 20manuals Relay Preamp 20boxs Relay 20preamp 20box 20map 2065 20man3 W Pdf

Ra3wdk Home Page

Ra3wdk Home Page

Print Page How To Properly Setup A Ptt Tr Relay

Print Page How To Properly Setup A Ptt Tr Relay

Hpr 1

Hpr 1

Sequencer By Oz1bxm

Sequencer By Oz1bxm

Pa Lna Trx Trcvr Rf Relay Sequencer 4 Ports 3 Events Buy Hamradio Swl

Pa Lna Trx Trcvr Rf Relay Sequencer 4 Ports 3 Events Buy Hamradio Swl

Pa Lna Trx Trcvr Rf Relay Sequencer 4 Ports 3 Events Ebay

Pa Lna Trx Trcvr Rf Relay Sequencer 4 Ports 3 Events Ebay

Http Www W1ghz Org Seq Smart Fool Resistant Conditional Sequencer Pdf

Http Www W1ghz Org Seq Smart Fool Resistant Conditional Sequencer Pdf

G0mgx In The Shack Yet More On 3cm 10 Ghz

G0mgx In The Shack Yet More On 3cm 10 Ghz

2 Meter Eme Page

2 Meter Eme Page

Ts 590 Groups Io Kenwood Ts 590s How To Put In Ptt Tx

Ts 590 Groups Io Kenwood Ts 590s How To Put In Ptt Tx

Wiring Diagram Intertherm E2eb 012ha Goodman Entrancing Electric Furnace On For Carrier Furnace Thermostat Wiring Electric Furnace

Wiring Diagram Intertherm E2eb 012ha Goodman Entrancing Electric Furnace On For Carrier Furnace Thermostat Wiring Electric Furnace

Usb 8 Channel Relay Board Setup For Transverters And Bit Menu Setup And Tx Delay Flexradio Community

Usb 8 Channel Relay Board Setup For Transverters And Bit Menu Setup And Tx Delay Flexradio Community

Lna Qro With Built In Bypass Relays For 6m 2m And 70cm Bands Vhfdesign

Lna Qro With Built In Bypass Relays For 6m 2m And 70cm Bands Vhfdesign

Automatic Night Light Using 555 And Relay Electronics Components Night Light Home Automation System

Automatic Night Light Using 555 And Relay Electronics Components Night Light Home Automation System

Solid State Relay Circuit Electronics Projects Circuits Electronic Circuit Projects Electronics Projects Arduino

Solid State Relay Circuit Electronics Projects Circuits Electronic Circuit Projects Electronics Projects Arduino

10 Step Relay Selector Switch Homemade Circuit Projects Circuit Projects Electronics Basics Circuit

10 Step Relay Selector Switch Homemade Circuit Projects Circuit Projects Electronics Basics Circuit

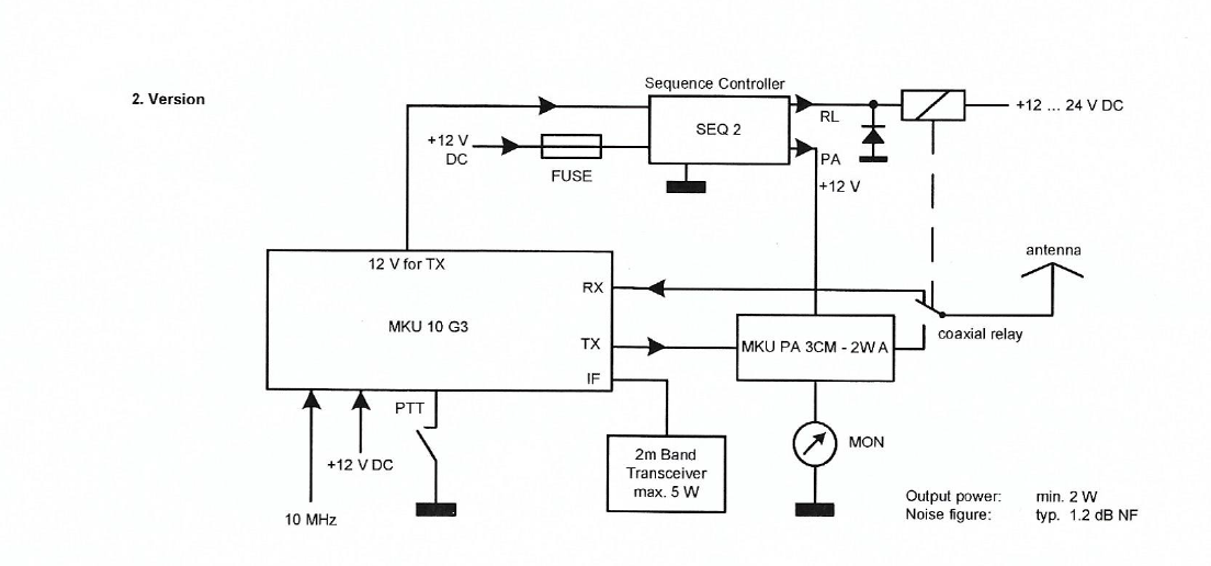
Controller Km3km Ham Radio Parts Km3km Ham Radio Amplifier Kit Ldmos

Controller Km3km Ham Radio Parts Km3km Ham Radio Amplifier Kit Ldmos

Front End Protection In High Rf Environments

Front End Protection In High Rf Environments

Https Vhfdesign Com Data Pdf Pa Control Board User Manual Rev3 2019 03 01 Pdf

Https Vhfdesign Com Data Pdf Pa Control Board User Manual Rev3 2019 03 01 Pdf

Pin On Good

Pin On Good

Https Www Ad7oi Com Files 10ghz Presentation 2010 Pdf

Https Www Ad7oi Com Files 10ghz Presentation 2010 Pdf

Controlkeeper Relay Systems Replacement Parts Goknight

Controlkeeper Relay Systems Replacement Parts Goknight

Pin On Ham Radio

Pin On Ham Radio

Tetrode Linear Amp

Tetrode Linear Amp

Mcd Elektronik Gmbh Relay Switch 16 Fold

Mcd Elektronik Gmbh Relay Switch 16 Fold

What Is Water Level Controller Types And Their Working Principles Electrical Projects Electronics Basics What Is Water

What Is Water Level Controller Types And Their Working Principles Electrical Projects Electronics Basics What Is Water

5 Best 6v 4ah Automatic Battery Charger Circuits Using Relay And Mosfet Homemade Circuit Pr In 2020 Automatic Battery Charger Battery Charger Battery Charger Circuit

5 Best 6v 4ah Automatic Battery Charger Circuits Using Relay And Mosfet Homemade Circuit Pr In 2020 Automatic Battery Charger Battery Charger Battery Charger Circuit

4 Channel Infrared Remote Relays Diagrama

4 Channel Infrared Remote Relays Diagrama

Wd6y Callsign Lookup By Qrz Ham Radio

Wd6y Callsign Lookup By Qrz Ham Radio

Ca01504aa Antenna Relay Motorola Spare Parts Carriers Rolls Royce

Ca01504aa Antenna Relay Motorola Spare Parts Carriers Rolls Royce

Source : pinterest.com